
Deep Journey - AI powered sales insights
Helping sales teams close more deals, work more efficiently, and gain clarity on pipeline health.
The Problem: Sales leaders were overwhelmed by a fragmented, reactive tool ecosystem that made it hard to do effectively manage their reps and campaigns

• Reps were context-switching between 6+ tools to run meetings, track notes, log CRM activity, and follow up.
• The quality and volume of data from sales meetings and touch points was often too limited to provide deep insights
• Sales leaders lacked real-time visibility into what was happening in calls or across the funnel.
• Reporting was delayed, and coaching was reactive.
• CMOs and CROs spent hours piecing together insights on campaign performance, rep productivity, and deal health — often relying on RevOps or custom dashboards just to understand what was working.
Research:
Before jumping into design, I spent weeks deeply immersing myself in the world of sales teams — using both qualitative and quantitative methods to identify pain points and patterns.
What I did:
• Analyzed over 50 of customer and prospect calls to map real user behavior and friction points using notebook LM
• Performed deep dives into the workflows of AEs, SDRs, sales managers, CROs, and RevOps leaders
• Organized themes and surface repeated pain signals, Identified the specific pain points CRO’s face
“My team can run killer sales calls, but then I spend two hours just logging, syncing, and trying to make sense of what happened.”— AE at a mid-market SaaS company
”right now our events, calls, data, logging, and analytics are all run on different platforms, managing all of them is a nightmare"- VP Marketing, fortune 500 company


Notebook LM example query
I then summarized all of my findings into the following persona:

Identifying Principles of Design for Deep Journey



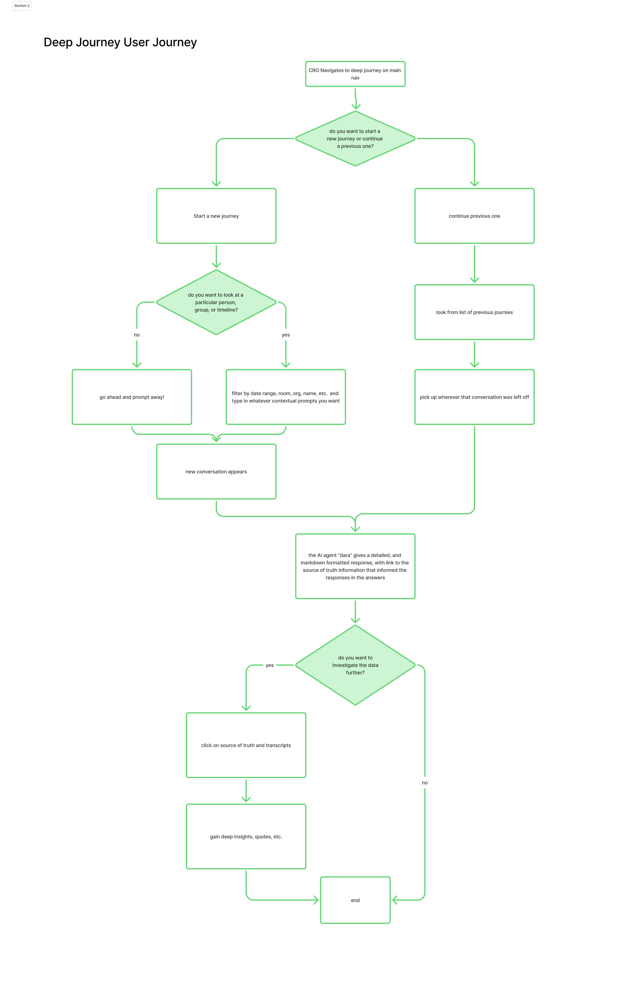
Mapping the User Journey
I then created a user journey flow to begin to understand how I can translate my design principles into our ideal user experience. Mapping this out allowed me to see the different actions, touchpoints, and functionalities we would in in order to deliver the experience we wanted to have.
Low Fidelity
The user journey mapping allowed me to better understand which specific affordances, interaction patterns, and actions the user would need to have at their disposal in order to achieve their goal. I quickly mocked up some low fidelity screens in order to discuss and refine the design with engineering.

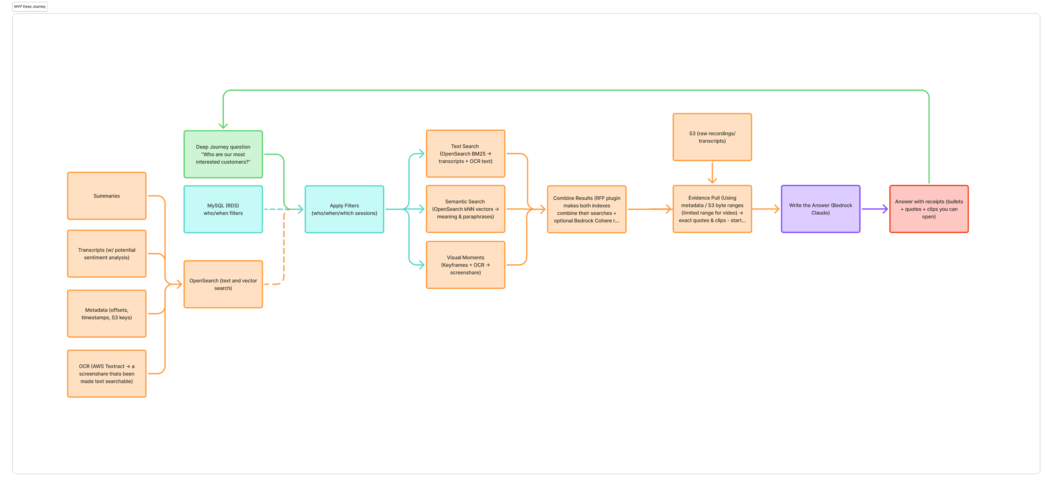
Collaborating with engineers
I worked hand-in-hand with an AI engineer to translate the design requirements and user journey into a technical prototype - we determined the backend architecture and technologies. Together, we prototyped with sample data to get a feel for what content would actually populate on the front end in practice. This allowed me to then design a polished front end user experience that was aligned from a technical and design perspective.

Core experience
Transcript Linking
Results
• Reduced time spent on sales reporting and analysis from 2–6 hours/week to under 15 minutes.
• Simplified workflows by reducing tech stack from 6–8 tools and 4–5 integrations to just one platform.
What I learned:
This project deepened my knowledge of agentic workflows, how to design agentic experiences, and what is required in order to design and implement an accurate and usable natural language output. Fine tuning the actual built in prompts, selecting the correct llm, understanding how to use things like RAG and Vector DBs to correctlty inform the agent are all things this project help me learn. That same understanding also deepened my ability to use AI for user research - being able to use tools like notebook LM to scour terabits of data and hundreds of minutes of meetings and customer feedback sped up my research process and helped me understand our users with a much greater ease than traditional research documentation.